非编码RNA中的miRNA和tRNA在基因表达调控中扮演重要角色,然而在棘皮动物中相关研究非常缺乏。中科院海洋所李富花课题组通过多组学数据整合分析,揭示了棘皮动物miRNA和tRNA基因的组织结构特点、进化历史和表达调控机制,以及它们在海参肠道再生和皂苷合成等生物学过程中的重要作用。相关研究成果分别发表在国际学术期刊Genomics和英国皇家学会会刊Open Biology。
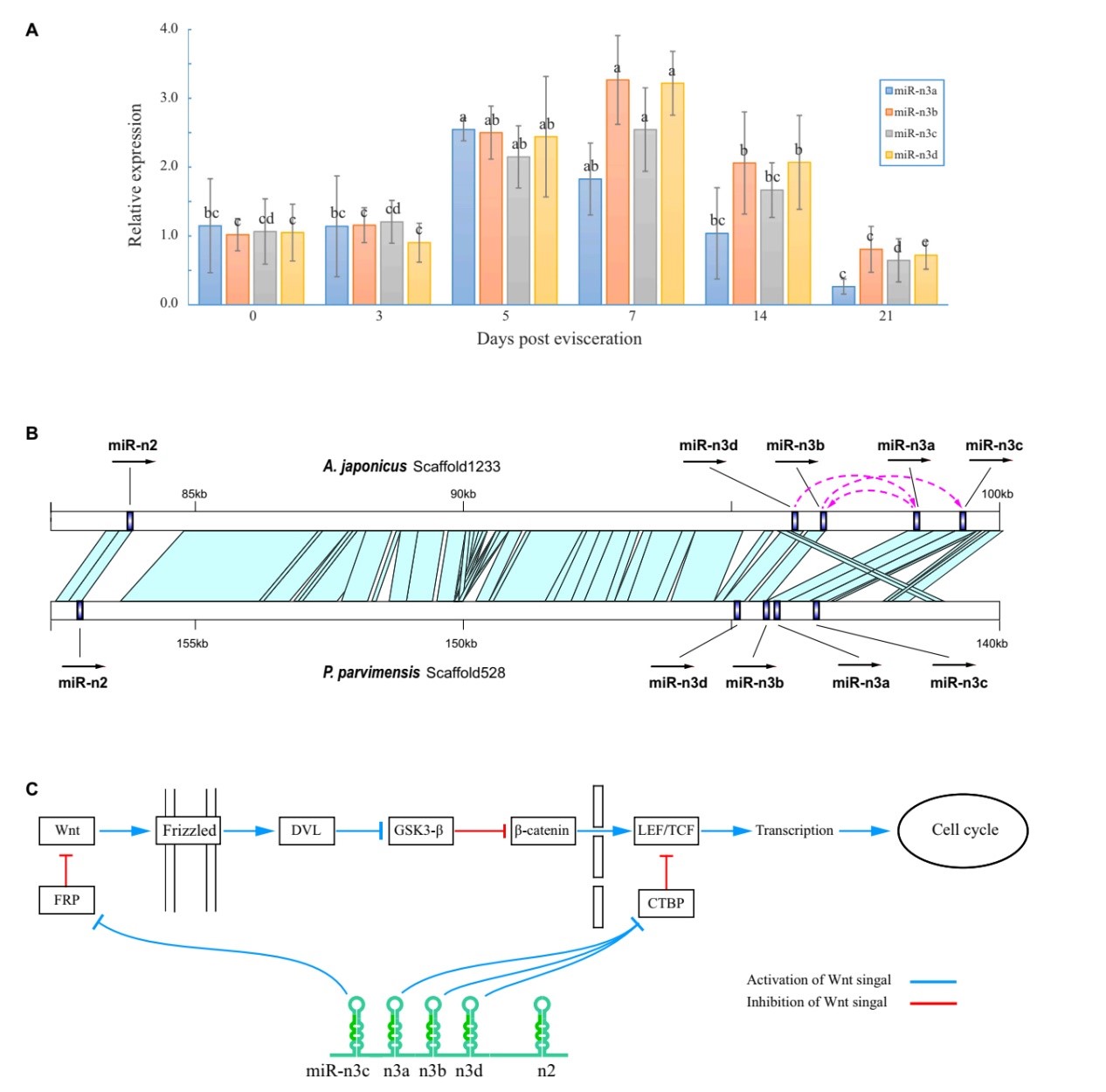
研究人员鉴定和注释了112个仿刺参miRNA家族,其中70个为新家族;提出了miRNA基因簇进化的“功能性表达”新模型,揭示了表达量控制和背景选择作用在miRNA基因簇形成中的重要作用,发现仿刺参表达量最高的新miRNA家族聚集在一个特殊的n2基因簇中,通过抑制RFP和CTBP进而激活Wnt通路促进肠道再生。在tRNA研究方面,发现各种tRNA的拷贝数与其翻译的特定氨基酸的转录组丰度成正比,提示二者之间通过协同进化提高翻译效率;其中参与快速响应的临时表达基因倾向于牺牲其功能以提高翻译速度,包括半寿期较短的各种免疫响应基因和消化酶。海参tRNA基因与其特有的皂苷合成通路基因之间发生了高度的协同进化,其中三萜骨架合成、氧化和糖基化的关键酶LAS、CYP和UGT翻译优化程度显著高于其他棘皮动物。同时,海参tRNA基因组成与其食物来源-海水颗粒有机物的氨基酸组成相匹配,这种适应性进化提高了其利用低养分的海洋碎屑生存的能力。

miRNA基因簇进化发生机制新模型
  
     
海参特有高表达miRNA基因簇的表达模式、进化发生过程和调控机制
   
    
海参的皂苷合成通路基因发生了适应性翻译优化
 
海参在应激响应过程中需要及时表达的不稳定蛋白翻译优化程度最高
这些研究对仿刺参的miRNA和tRNA基因信息进行了全面解析,阐述了其基因结构特征和表达调控机制,为今后海参转录后水平和翻译水平的基因表达调控研究提供了理论基础。同时,本研究首次发现调控海参肠道再生的关键miRNA基因簇,并通过揭示海参整个皂苷合成通路发生了高度的适应性进化,确认海参可以自身合成皂苷,锁定了海参皂苷合成的关键酶CYPs和UGTs,为海参再生和皂苷合成研究提供了重要线索。
上述两篇论文第一作者均为中科院海洋所柳承璋博士。
论文链接:
Liu C, Yuan J, Zhang X, Jin S, Li F, Xiang J. (2021). "Clustering genomic organization of sea cucumber miRNAs impacts their evolution and expression." Genomics 113(6): 3544-3555. https://www.sciencedirect.com/science/article/pii/S0888754321003104
Liu C, Yuan J, Zhang X, Jin S, Li F, Xiang J. (2021). "tRNA copy number and codon usage in the sea cucumber genome provide insights into adaptive translation for saponin biosynthesis." Open Biology 11(11): 210190. https://royalsocietypublishing.org/doi/10.1098/rsob.210190