科技进展
您当前的位置 :

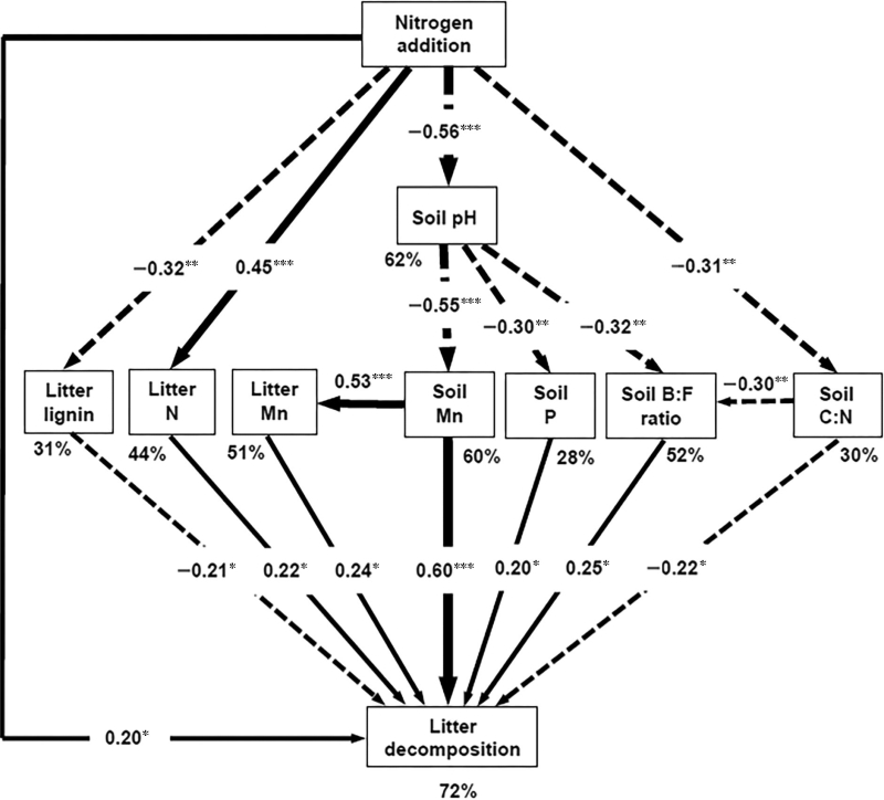
  凋落物分解是陆地生态系统物质循环的重要过程,其速率主要受到凋落物质量、土壤性质、气候条件及土壤微生物群落的影响。氮沉降的逐渐增加是重要的全球变化因素,对凋落物分解过程的诸多调控因素具有重要印象。厘清各种生物因子和非生物因子如何调控凋落物分解过程对氮沉降的响应将有助于理解氮沉降对凋落物分解过程和生态系统物质循环的影响机制。 

  中国科学院沈阳应用生态研究所生态化学计量组研究团队与中科院植物研究所及法国国家科研中心等单位合作,以中国北方半干旱草原长期氮素添加的实验平台为依托,在物种和群落水平上研究了氮沉降对该地区植物凋落物分解的影响。结果表明:氮素添加促进了物种水平和群落水平的凋落物分解,这种促进作用是由多种因素共同驱动。其中,氮素添加诱导的土壤酸化所导致的土壤中锰元素有效性增加是促进凋落物分解的重要因素。氮素添加通过降低土壤碳氮比和提高土壤细菌和真菌比也促进了凋落物分解,而氮素添加导致的凋落物化学质量增加对凋落物分解的促进作用相对较小。本研究揭示的这种土壤驱动作用对凋落物分解过程的改变可能持续地影响生态系统的养分循环、土壤有机质动态及生态系统功能。 

  研究结果以Increasing rates of long-term nitrogen deposition consistently increased litter decomposition in a semi-arid grassland为题发表在New Phytologist杂志上(2021, 229: 296-307)。该研究得到国家自然科学基金优青项目、中科院青促会项目等资助。 

  论文链接

 

氮素添加促进凋落物分解的多途径解析 
附件: